一图速览 | 住房和城乡建设部2023年信用体系建设工作要点
近日,住房和城乡建设部发布关于部2023年信用体系建设工作要点的通知。

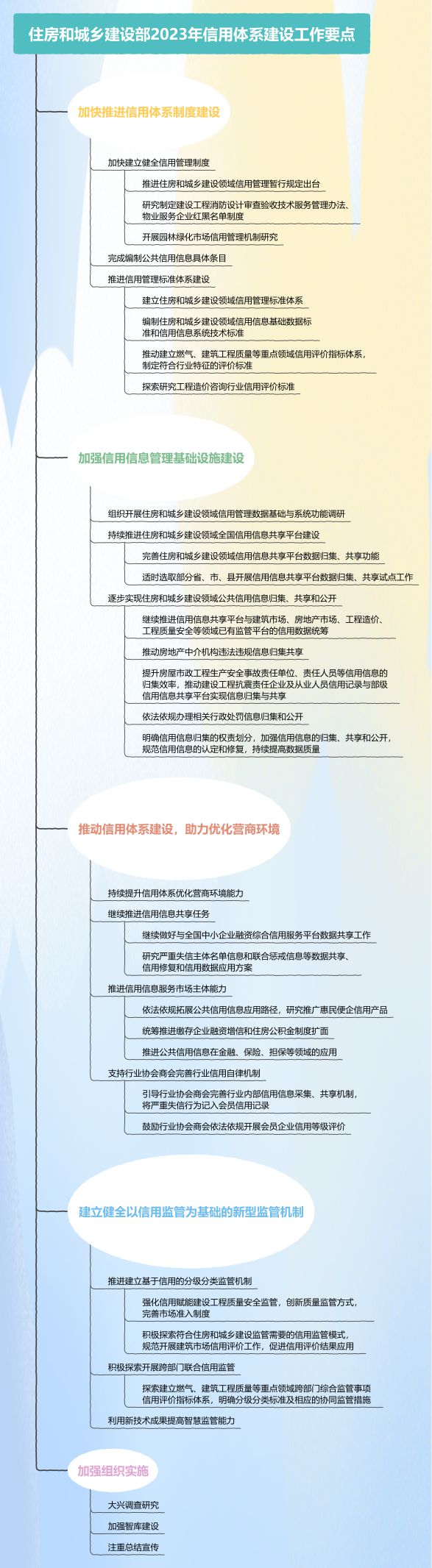
通知从加快推进信用体系制度建设,加强信用信息管理基础设施建设,推动信用体系建设,助力优化营商环境,建立健全以信用监管为基础的新型监管机制等方面进行了多项工作部署。具体内容包括:

本文关键词
办公室米兰·官方端入口_米兰(中国)、别墅米兰·官方端入口_米兰(中国)、会所米兰·官方端入口_米兰(中国)、医院米兰·官方端入口_米兰(中国)、产业园米兰·官方端入口_米兰(中国)、商业综合体米兰·官方端入口_米兰(中国)、公共建筑米兰·官方端入口_米兰(中国)、地产空间米兰·官方端入口_米兰(中国)、酒店米兰·官方端入口_米兰(中国)、展览展厅米兰·官方端入口_米兰(中国)、厂房米兰·官方端入口_米兰(中国)
【深圳米兰·官方端入口_米兰(中国)公司|深圳装饰设计:400-1339-419(www.newdaymemories.com)】
深圳米兰·官方端入口_米兰(中国)有限公司于2005年成立,现总部位于南山区西丽核心商圈(米兰·官方端入口_米兰(中国)创意大厦),是国家高新技术企业,中国建筑装饰行业综合排名百强企业,主要经营业务包括:规划设计、建筑总承包、装饰施工、净化工程、幕墙工程、消防工程、机电安装、钢结构工程、智能化工程、软装配套、建材供应链和BIM智能科技等,专业为各企事业单位提供建筑装饰工程整体解决服务。
米兰·官方端入口_米兰(中国)集团在施工方面,有高级项目管理人员1300余名和稳定施工人员9000余名。在供应链方面,有合作品牌供应商2000余家,材料库容量达10万级。在设计方面,成立了设计研究院和十大设计分院,拥有资深室内设计师370余名;公司在高品质产业园、精品写字楼、高端酒店、精装房、医院和学校等专业线有强大竞争优势,对EPC和BIM项目的实施有丰富的管理经验,迄今累计工程案例已超过6200个,服务上市公司有310余家。



